通知公告

当前位置: 首页 -> 新闻通知 -> 通知公告 -> 正文

2020年北航365英国上市公司102人员体检通知

发布日期:2020-12-16   点击量:

根据学校安排,2020年12月21日至12月25日,365英国上市公司102人员到航空总医院(朝阳区安外北苑3号院)3号楼健康管理中心参加体检。

1、特别提醒:请参加体检的102人员,务必携带本人居民身份证;

2、乘车时间地点:早7:00在校园中路乘车;

3、CT、静脉抽血于7:00开始,其他体检项目于7:30开始,自行前往的人员请安排好时间;

4、空腹做静脉抽血(7:00-10:30)、B超、碳13呼气试验之后用餐,用餐地点在本楼3层

5、请参加体检的102人员按时间安排参加体检,如行动不便,须由家属陪同前往;

6、居住在校外的老师如进校乘车参加体检,需提前一天联系82317928进行报备。


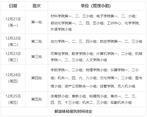
102人员体检日程安排表

 

北航365英国上市公司工作处

2020年1216

 

Copyright © 版权所有:365英国上市公司(集团)官方网站-Official Website 地址:北京市海淀区学院路37号 电话:010-82339367 邮编:100083

信箱:bhltx@buaa.edu.cn 传真:010-82339367

手机版

北航离退工作处