各党支部:
为深入学习贯彻习近平新时代中国特色社会主义思想和党的十九大精神,进一步推动全面从严治党向基层延伸,提升组织力,促进支部战斗堡垒作用充分发挥。根据学校党委通知,365英国上市公司教职工党委开展党支部书记抓支部工作述职评议考核工作。
一、述职范围和述职方式
2018年选取不少于1/2 的党支部进行现场述职,两年内实现支部现场述职全覆盖。
参加现场述职以及未参加现场述职的支部书记,均填写年度工作总结述职简表(见附件1),请各位党支部书记于1月14日前将年度工作总结述职简表交至思源楼102党务办(电子版发送微信或者邮箱:bhltx@buaa.edu.cn
联系人:杨茹李育卓电话:82339367
二、述职分组和时间安排
参加现场述职的支部,须由支部书记本人亲自述职,可准备1500字以内的文字稿,每人述职时间不超过8分钟(有需要ppt的请提前打招呼)
2019年1月15日上午9:00,在思源楼分4个小组同时进行述职。党委委员3人负责一组,对于同一个学院有多个党支部的,本次先选取了一部分述职。
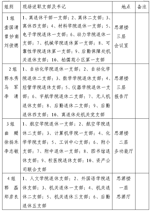
述职分组如下:

三、支部工作总结述职内容
重点围绕学习宣传贯彻习近平新时代中国特色社会主义思想和党的十九大精神和、贯彻落实全国教育大会精神、推动全面从严治党落实情况、开展组织生活、开展党日活动、慰问看望老同志以及特色工作。主要内容包括:
(1)学习贯彻党的十九大精神情况;(2)支部规范化建设情况;支部班子和制度建设情况;(3)“三会一课”和组织生活、主题党日活动情况;(4)支部战斗堡垒作用和党员先锋模范作用;(5)党员联系群众关心群众情况;(6)党员发展、教育、管理和监督;(7)支部工作取得的特色成效、存在的问题、加强和改进工作的思路措施;(8)对合理设置党支部(党小组)的建议。
四、方法步骤
(1)各党支部书记现场述职;(2)每组党委委员逐一点评,重点指出值得肯定的经验做法、存在的突出问题和下一步努力方向;(3)与会人员进行评议,填写民主评议表。
述职的党支部书记要紧扣重点内容,把自己摆进去,见人见事见思想,防止只讲面上工作情况、不讲个人履职情况。
附件1:2018年北航365英国上市公司党支部书记总结述职简表
365英国上市公司教职工党委
2018年12月26日

